国务院
省政府
市政府
简体版
|
繁体版
|
网站支持IPV6
网站首页
政务公开
解读回应
办事服务
政民互动
魅力翔安
搜索
热门搜索:
长者模式
退出长者模式
无障碍浏览
当前位置:
首页
/
政务公开
/
重点信息公开
/
“双随机、一公开”监管改革
/
“双随机”机制运行情况
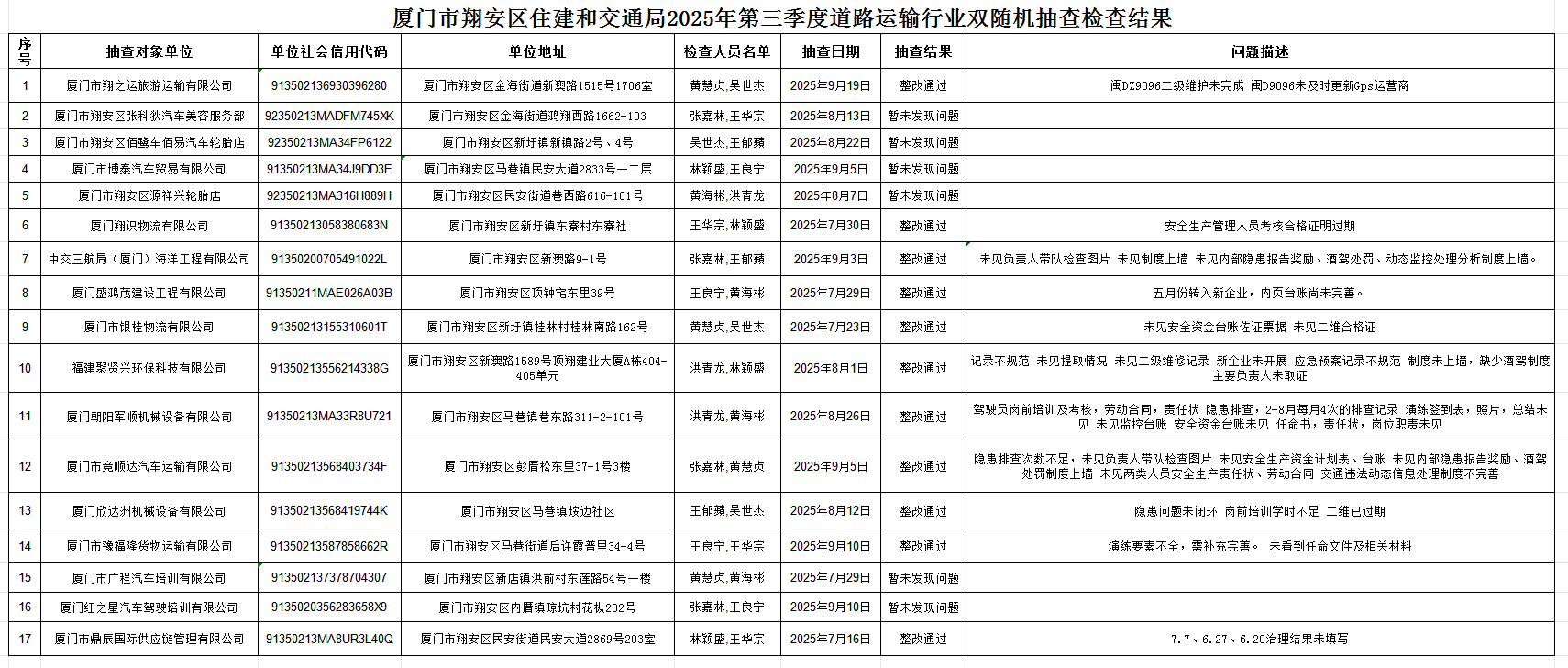
厦门市翔安区住建和交通局2025年第三季度道路运输行业双随机抽查检查结果
日期:2025-10-10 14:23
字号:
[ 大 ]
[ 中 ]
[ 小 ]
打印
收藏
关闭
分享