- 索 引 号:XM06114-09-04-2025-007
- 备注/文号:厦翔住建交〔2025〕68号
- 发布机构:厦门市翔安区住建和交通局
- 公文生成日期:2025-06-23
各建设(代建)、施工、监理单位:
为进一步加强我区房屋建筑和市政基础设施工程文明施工扬尘防治工作,建立长效机制,不断提高建筑工地扬尘污染防治水平,切实有效控制扬尘污染,实现我区环境空气质量和文明施工控制目标,根据《中华人民共和国大气污染防治法》、《福建省大气污染防治条例》《厦门市人民政府办公厅关于印发厦门市工地扬尘污染防治工作方案的通知》(厦府办〔2018〕29号)、《厦门市建设局关于印发房屋建筑和市政基础设施工程文明施工扬尘防治工作方案的通知》(厦建工〔2022〕29号)等要求,以及区政府有关工作部署,结合我区实际,我局制订《房屋建筑和市政基础设施工程文明施工扬尘防治工作方案》,现印发给你们,请认真贯彻落实。
本通知自2025年6月18日起实施,《厦门市翔安区建设与交通局关于印发房屋建筑和市政基础设施工程文明施工扬尘防治工作方案(2023年修订)的通知》(厦翔建〔2023〕37号)同时废止。
厦门市翔安区住建和交通局
2025年6月23日
(此件主动公开)
房屋建筑和市政基础设施工程文明施工扬尘防治工作方案
一、指导思想
以党的二十大精神与习近平新时代中国特色社会主义思想为指导,以实现我区环境空气质量保持本市前列为目标,以强化文明施工管理和施工扬尘污染防治责任追究为抓手,通过落实各项文明施工和扬尘污染防治措施,不断提升工地文明施工和扬尘污染防治整体水平,持续改善环境空气质量,为加快打造高颜值的生态花园之城作贡献。
二、工作目标
根据《中华人民共和国大气污染防治法》、《福建省大气污染防治条例》《厦门市人民政府办公厅关于印发厦门市工地扬尘污染防治工作方案的通知》(厦府办〔2018〕29号)、《厦门市建设局关于印发房屋建筑和市政基础设施工程文明施工扬尘防治工作方案的通知》(厦建工〔2022〕29号)等相关文件要求,建立健全工地扬尘防治工作机制,进一步明确建筑工地文明施工扬尘防治主体责任及监管责任,落实相应的经费保障,强化扬尘防治考评结果应用,实现工地扬尘防治“6个100%”(施工工地100%围挡、散装物料堆放100%覆盖、出入车辆100%冲洗、施工现场路面100%硬化、拆迁工地100%湿法作业、建筑废土运输车辆100%密闭运输)及文明施工精细化管理的要求,有效控制扬尘污染,提高工地文明施工管理,提升环境空气质量。
三、强化主体责任
各参建单位主要领导要亲自抓,要把改善空气质量作为重要的政治任务和重要的民生工程来抓,充分认识建筑工程扬尘防治及文明施工工作对我市建设“两高两化”城市的重要性。建设(代建)单位应当在项目招标文件中明确扬尘防治的具体要求和费用预算,定期组织监理单位对施工单位的扬尘防治措施进行检查,对于未达到扬尘防治标准的施工单位,应责令其限期整改。施工单位应当制定详细的扬尘污染防治计划,包括洒水降尘、裸土覆盖、车辆冲洗等措施,配备专门人员负责扬尘防治工作,根据工程进度及时调整扬尘防治策略,确保不同时段的扬尘防治措施到位。监理单位应当监督施工单位落实扬尘防治措施,确保各项措施符合相关标准和规定。建筑废土运输单位应当建立建筑废土处置扬尘污染防治管理制度和相关措施,使用经核准的建筑废土运输车辆,加强对建筑废土运输车辆、人员管理,严格落实“一不准进、四不准出”净车上路、密闭覆盖等文明运输措施。
四、落实扬尘防治措施
各工程项目的建设(代建)、施工、监理单位要认真履行职责,严格落实各方主体责任,全面落实各项防治措施,做好防治工作台账,认真贯彻落实以下措施:
(一)施工围挡
1.严格落实厦门市住房和建设局制定的施工现场围挡图集及相关文件要求加强日常维护管理,确保围挡坚固、稳定、美观、整洁、有序。
2.围挡结构高度2.5米、立柱间距4.5米,基础或基座、材质规格、施工要求、构造做法、喷淋管设置、色调色系及围挡贴图图片(公益广告宣传)等应符合图集要求。
(二)场地管理
1.出入口和场内主要道路、加工区、办公区、生活区地面应当采用现浇混凝土等有效硬化,地面应清扫干净,无浮土或积尘。
2.排水沟应当做到排水通畅,定期清污,施工污水不得随意排放或污水横流。
3.出入口、办公区及生活区应当规范设置一定数量的分类垃圾桶,设置垃圾分类宣传栏,保持现场卫生整洁。
4.严格落实“门前三包”、“门前六无”责任制,工地出入口门前应保持干净整洁,车辆应有序停放,门口不得出现堆放杂物、占道经营。
(三)净车措施
出入口处应当设置洗车台、三级沉淀池和车辆清污设施,安排专人负责,做好车辆清污冲洗台账,确保净车上路和密闭封盖。
(四)防尘降尘
1.应当按规定配备相应的防尘降尘设备设施(包括移动式喷雾机或雾炮车、喷淋设施、洒水车、覆盖网膜等)。房建工程占地面积每5000平方米内、线性市政工程施工段每千米内至少配备 1台移动式喷雾机或雾炮车。围挡内应按要求设置喷淋设施,确保有效使用,围挡喷淋设施避免影响周边行人和车辆通行。
2.应当建立防尘降尘应急响应制度,分时段开启防尘降尘设备设施,每天7:30~8: 00、10:30~11: 00、14:30~15:00、17: 00~17:30四个时段应开启喷淋设备设施进行降尘(雨天除外)。同时根据市环保委办公室下达的启动轻微污染天气响应一级(控尘、控氮氧化物、控臭氧等)、二级(控尘、控氮氧化物、控臭氧等)、三级(控尘) 通知要求及时开启防尘降尘设备设施和落实相关措施。当启动一级响应时,施工单位应将实时响应情况按要求及时反馈项目质量安全机构或建设行政主管部门。
3.根据需要采用分区分段施工的,应合理安排建设时序,控制土方开挖和存留时间。非作业区裸置土方和临时集中堆放的土方应当及时采取网膜覆盖等降尘措施。
4.基坑(槽)土方开挖、砌块切割、钻孔凿槽等易产生粉尘的作业时,应当采取喷雾或湿式作业等方式及时降尘。砂 (灰)浆、水稳层混合料等需现场搅拌作业的,应当设置封闭式搅拌机房,落实防尘降尘措施。
5.易产生扬尘的散装物料及砂石建筑材料应当在库房或密闭设施存放,有序堆放,严密覆盖。搬运时应有降尘措施,余料应及时回收。
6.脚手架外侧应当设置密目式安全网封闭,网间连接应严密,安全网应保持完好、整洁,无积尘脏污。
7.建筑垃圾应当及时清理、分类归堆及网膜覆盖。清扫建筑物内及脚手架上建筑垃圾时,应采取洒水降尘措施,采用容器或使用密闭式串筒清运,严禁凌空抛掷。
(五)垃圾处置
建筑垃圾应当按规定进行处置,使用经核准的建筑废上运输车辆,运输车辆进出工地应逐车登记,严格落实密闭封盖等措施严禁出现“滴、撒、漏”现象。
(六)烟气排放
1.严禁在施工现场焚烧垃圾等各类废弃物。
2.严禁使用燃煤、燃油及木柴等高污染燃料,严禁非道路移动机械冒黑烟。
(七)污水排放
工地的排水系统应当定时清理,杜绝雨污水混排、泥浆水偷排、污水直排等乱象,严禁工地清洗车辆的废水未经沉淀处理直排排入市政管网。
(八)裸土覆盖
施工现场的主要道路、生产加工及物料设备堆场地面应进行硬化处理,临时施工便道暂时无法硬化处理的,要铺垫焦渣、细石夯实路面,并采用厚钢板进行铺设。裸露的场地和堆放的土方应采取覆盖、固化或绿化等防尘措施,超过三个月不能开工的建设用地,应当进行绿化、铺装或遮盖。场地绿化可以播撒快生草种进行复绿或种植草坪。
五、强化监督管理
(一)强化开工阶段核查。工程项目开工时,项目联络员应对工地扬尘防治措施进行核查,核查主要内容为围挡、大门、洗车台、沉淀池、道路硬化、降尘设施配备情况等,并责令措施达不到要求的项目改正。施工过程中,项目联络员应对项目扬尘污染防治工作进行指导,项目各参建责任单位应根据指导意见认真落实,对未落实到位的项目,区质安站项目联络员要及时上报处理。
(二)强化过程指导服务。区质安站项目联络员要加强施工过程现场指导服务,每个月全覆盖所监管项目,结合日常工作并积极运用远程监控系统,常态化对项目现场车辆进出工地冲洗、降尘设施设备使用以及裸露土方覆盖等扬尘治理各项措施落实情况进行检查,重点加强对处于基础施工阶段、土方开挖量大的工程的检查,督促工程参建各方落实主体责任和防治措施。
(三)定期组织检查。在项目施工过程中区质安站要组织督促检查,开展工地扬尘防治工作考评,考评检查结果要量化,要建立相关工作台账,并对检查情况进行汇总、通报。对于其他区级部门检查发现的问题,区质安站应及时跟踪督促整改,对于整改落实不到位的市管项目,及时抄送市交通运输局或市质安站进一步处置。
六、强化信用监管
(一)扬尘防治工作考评中发现扬尘污染防治主体责任不落实、措施不到位、存在扬尘污染问题或隐患的项目,若责任单位未按期整改或拒不整改的,将约谈有关责任主体单位,进一步督促落实整改,并对项目建设(代建)、施工、监理单位各记录信用监管行为P6档一次。
(二)一个月内累计两次未按规定时段或未按区生态环境委员会办公室下达的启动轻微污染天气一级响应通知要求落实防尘降尘措施的,被相关监管部门发现或被举报查实的,将约谈有关责任主体单位,进一步督促落实整改,并对施工单位记录信用监管行为P6档一次,建设(代建)、监理单位负有责任的,记录同等档次信用监管行为。涉及市管项目及时移送市交通运输局或市质安站(驻区工作组)处置。
(三)在市城市管理综合事务中心组织的扬尘考评中分数75分以下(不含本数)的,将约谈有关责任主体单位,进一步督促落实整改,并对负有责任的建设(代建)、施工、监理单位记录信用监管行为P6档一次;分数90分以上(含本数)的,对建设(代建)、施工、监理单位记录信用监管行为C4档一次。
(四)在市生态环境委员会办公室组织的扬尘防治工作现场督查中,因扬尘管控措施不到位被书面通报,扬尘污染隐患评价等级为“严重”的工程项目,将约谈有关责任主体单位,进一步督促落实整改,并对负有责任的建设(代建)、施工、监理单位记录信用监管行为P6档一次;扬尘污染隐患评价等级为“较好”的工程项目,对建设(代建)、施工、监理单位记录信用监管行为C4档一次。涉及市管项目及时移送市交通运输局或市质安站(驻区工作组)处置。
(五)在区城市管理和综合执法局组织的扬尘考评中,根据现场考评得分情况,考评得分75分以下(不含本数)的,涉及区管项目及时督促整改,经核查后整改落实不到位的项目,将约谈有关责任主体单位,进一步督促落实整改,并对负有责任的建设(代建)、施工、监理单位记录信用监管行为P6档一次。涉及市管项目及时督促整改,对整改落实不到位的移送市交通运输局或市质安站(驻区工作组)处置。考评得分90分以上(含本数)的区管项目,对建设(代建)、施工、监理单位记录信用监管行为C4档一次。
(六)在区生态环境保护委员会办公室组织的无人机扬尘防治巡查中,形成《翔安区无人机巡查扬尘通报单》抄送我局的,将约谈有关责任主体单位,进一步督促落实整改,并列入差异化监管对象。
(七)因未按规定落实扬尘治理等文明施工措施,造成施工扬尘污染,被区城市管理和综合执法局查实并行政处罚的,根据违法情节轻重对责任单位记录批评类信用监管行为。涉及区管项目的,属于轻微违法行为但一个月内被行政处罚三次以上(含三次)的,记录信用监管行为P6档一次;属于一般违法行为被行政处罚的,每次记录信用监管行为P6档一次;属于严重违法行为的,每次记录信用监管行为P5档一次。涉及市管项目移送市交通运输局或市质安站(驻区工作组)处置。
(八)因被市、区生态环境局查处到非道路移动机械排放超标的工程项目,一个季度内,同一家单位被行政处罚三次以上 (含三次)的,涉及区管项目的,记录信用监管行为P6档一次;涉及市管项目移送市交通运输局或市质安站(驻区工作组)处置。
(九)我局将通过四不两直、回头看等方式,加强对建筑工地施工扬尘、废土处置管理、违规排污排水、文明创建的检查力度,对相关措施落实不到位的责任主体单位,采取责令整改、约谈、信用惩戒、行政处罚等措施,针对问题严重或拒不整改的,列入差异化监管对象,考评分数75分以下(不含本数)的,记录信用监管行为 P6档一次,考评分数90分以上(含本数)的,记录信用监管行为C4档一次。(考评表格见附件)
(十)因存在扬尘污染问题被主管部门记录信用监管行为P6档及以上且负有责任的单位,该项目不得参与当年度各类评优评先等活动。
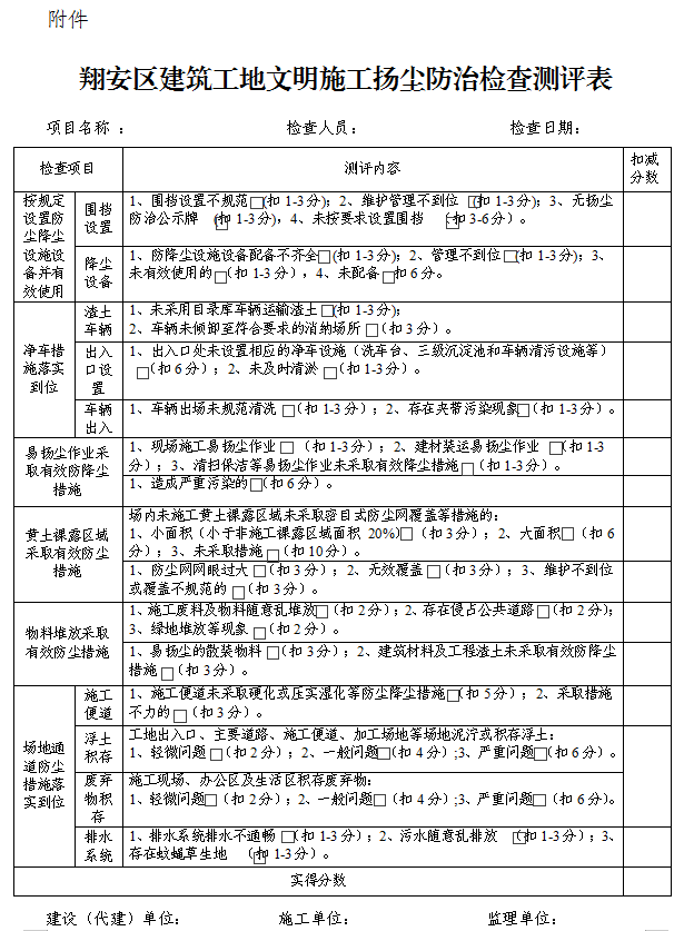
附件:翔安区建筑工地文明施工扬尘防治检查测评表
扫一扫在手机上查看当前页面


闽公网安备 35021302000116号

