- 索 引 号:XM06113-07-11-2025-001
- 备注/文号:厦翔农水〔2025〕158号
- 发布机构:厦门市翔安区农业农村和水利局
- 公文生成日期:2025-09-04
各镇(街),各指挥部:
为进一步加强我区湿地保护管理,规范建设项目占用一般湿地办理工作流程,根据《中华人民共和国湿地保护法》《福建省湿地保护条例》,研究制定了《翔安区建设项目占用一般湿地出具意见办理程序(试行)》,现印发给你们,请遵照执行。
厦门市翔安区农业农村和水利局 厦门市翔安区住建和交通局 厦门市自然资源和规划局翔安分局
2025年9月4日
(此件主动公开)
翔安区建设项目占用一般湿地出具意见办理程序
(试行)
为进一步加强我区湿地保护管理,规范建设项目占用一般湿地办理工作,根据《中华人民共和国湿地保护法》《福建省湿地保护条例》,结合我区实际,将办理流程和材料要求提出如下:
一、适用范围
辖区内除重要湿地以外的一般湿地(含一般湿地名录内湿地)适用于本程序。
二、办理流程
(一)提出征求意见。建设项目业主向区农业农村和水利局(区林业主管部门)提出征求意见,同时附上建设项目占用一般湿地情况登记表(附件1)、勘界报告、项目依据文件、生态功能影响评价报告(或建设项目拟占用一般湿地情况报告)等相关材料。
(二)审核查看论证。区农业农村和水利局(区林业主管部门)对材料进行审核,组织开展现场查看,并填写现场查验表(详见附件2);征求有关单位意见(以表格形式征求镇街意见,详见附件3;以函的形式征求湿地主管部门意见),并根据建设项目占用一般湿地的规模及区位视情况组织湿地保护专家论证。
其中河流、湖泊、水库、坑塘、沟渠等范围内的一般湿地,征求区农业农村和水利局(水行政主管部门)意见;涉及区住建和交通局及下属单位负责管养的公园、绿地范围内的一般城市湿地,征求区住建和交通局意见;沿海滩涂、浅海水域等一般滨海湿地,征求市自然资源和规划局翔安分局意见;涉及香山风景名胜区,增加征求区文旅局意见。
建设项目占用一般湿地面积2公顷以上(含2公顷)的或涉及自然保护地、生态红线、水源保护地等范围内的一般湿地,需编制建设项目拟占用一般湿地的生态功能影响评价报告,并组织专家论证;建设项目占用一般湿地面积2公顷以下(不含2公顷)、且不涉及自然保护地、生态红线、水源保护地的,可编制建设项目拟占用一般湿地情况报告,原则上不组织专家论证,确有必要的除外。
(三)出具占用意见。区农业农村和水利局汇总镇(街)、有关部门(专家)意见,同意占用一般湿地的,出具意见,并抄送有关部门;不同意占用的,出具书面理由,退还材料。
(四)其他注意事项。建设项目规划选址、选线审批或者核准涉及生态保护红线内的一般湿地,应当符合法律、行政法规和国家生态保护红线有关规定。建设项目规划选址、选线方案发生变更导致占用一般湿地情形变更的,应就占用一般湿地发生变更的部分重新征求意见。
三、材料要求
建设项目规划选址、选线审批或者核准占用一般湿地需提交如下材料:
(一)征求区农业农村和水利局意见函。
(二)建设项目占用一般湿地情况登记表(见附件2)和勘界报告、项目依据文件。
(三)项目选址用地范围、湿地矢量数据(CGCS2000)。
(四)建设项目拟占用一般湿地的生态功能影响评价报告,需包括建设项目可行性、必要性、不可避让性分析,拟占用湿地的范围、面积、类型、生态环境和生物多样性现状等基本情况分析,拟占用湿地生态功能影响分析及拟采取的生态保护措施,临时占用湿地恢复、重建措施方案以及相关附表、附图、附件等。
建设项目拟占用一般湿地情况报告,需包括但不限于建设项目可行性、必要性和不可避让性分析以及生态保护措施、现状情况等。
(五)临时占用湿地要编制湿地恢复、重建措施方案。临时占用湿地的期限不得超过二年,并不得在临时占用的湿地上修建永久性建筑物。临时占用湿地期满后一年内,用地单位或者个人应当恢复湿地面积和生态条件。
四、其他事项
本程序由区农业农村和水利局、区住建和交通局、市自然资源和规划局翔安分局负责解释,自公布起试行,有效期两年。
附件:1.翔安区建设项目占用一般湿地情况登记表(试行)
2.建设项目占用一般湿地现场查验表
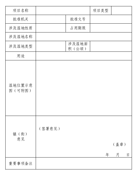
3.翔安区建设项目占用一般湿地意见表(试行)
4.翔安区建设项目占用一般湿地办理工作流程图
附件1
翔安区建设项目占用一般湿地情况登记表(试行)

附件2
建设项目占用一般湿地现场查验表

附件3
翔安区建设项目占用一般湿地意见表(试行)

附件4
翔安区建设项目占用一般湿地办理工作流程图

扫一扫在手机上查看当前页面


闽公网安备 35021302000116号

